吞嚥困難飲食標準化
當有吞嚥困難、容易嗆咳時,準備飲食要非常注意,不只要把食材煮軟、切碎或攪成泥狀以利安全吞嚥,還需要考量食物的大小、硬度、內聚性、黏附性、稠度等。
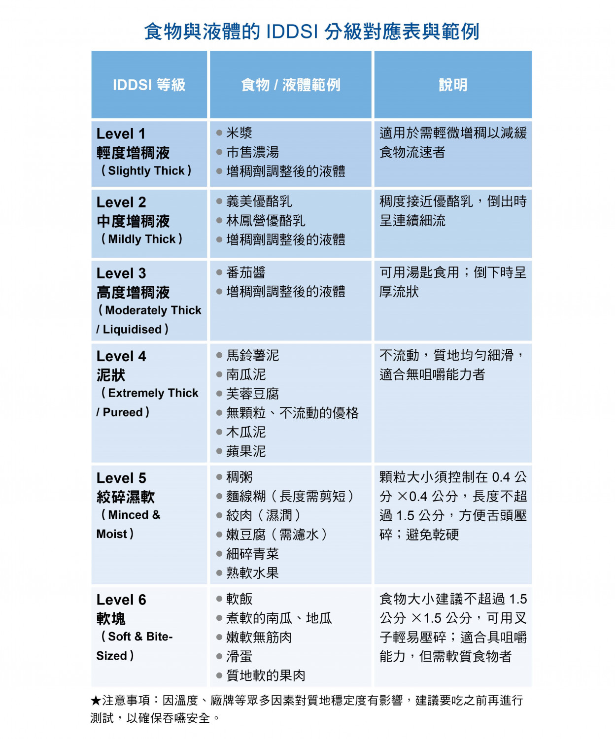
執行上真的不簡單,堪稱是門大學問,因此國際吞嚥困難飲食標準化委員會(International Dysphagia Diet Standardisation Initiative, IDDSI)大力推動使用標準化方法來量化食物的濃稠程度,臺大復健團隊就是以這項標準來選擇吞嚥內視鏡檢查使用的測試食物、進行吞嚥訓練,以及設計吞嚥困難餐。
所以團隊成員才得以清楚知道病人適合吃哪個質地等級,同時我們也用這個標準來教導出院後的食物準備。
.jpg)
自己動手調製並不難
這個IDDSI標準把飲品的濃稠度分為0~4級,固體食物的質地分為3~7等級 ,分級可以使用該委員會建議的標準方法,液體採用10cc的標準針筒進行測試,固體食物則用簡易的工具(如叉子、湯匙、筷子或手指)來測試軟硬度,在IDDSI的官網上有詳細的教學影片指導實際測試步驟。
以下表提供不同濃稠度的食物範例,請依病人適合的食物質地來製作食物或選擇市售食品。現在市售主打吞嚥困難適用的即時包,也開始標示等級,方便消費者做選擇。
挑對食物,吞嚥無障礙
幫助吞嚥功能較差的人準備食物,留意以下原則:
1、固體食物的質地最好一致,不要軟硬混雜。
2、黏糊物質放久了會產生離水現象,比如勾芡食物冷卻或冷藏後會生水,食用前務必把水分倒掉。
3、軟質與剁碎食物要夠軟、易咬斷,不能太大口。
4、避免太乾、韌性太強的食物,像糕餅類、蒟蒻、麵筋、乾麵包等,如果在口中咀嚼後不能形成完整的食團,會增加吞嚥難度。
5、避免黏附性太高的食材(如:年糕、麻糬、花生醬等),有噎到風險。日本老人意外致死原因第一名就是噎到,其中麻糬類的和菓子是罪魁禍首。想解口腹之慾,務必切成不會噎到的小小口。

安心照護小叮嚀
老人嗆到時,許多人的反射動作是馬上端水給他們喝;事實上這麼做會增加嗆咳的風險,正確做法是鼓勵咳出來。
不只年長者,許多腦中風、巴金森氏症病人也容易喝水嗆到,因為怕嗆咳導致不太喝水。
一天要喝足量的水,對健康很重要,所以可利用增稠劑,適量加入飲水,減緩液體流速就比較不易嗆到。
不過,不同廠牌的增稠劑效果不太一樣,但都要注意避免加太多,水變得太黏稠,不僅口感差,還會增加吞嚥困難。
如果是以麥粉、太白粉、洋菜粉等當增稠劑用,除了要注意濃稠度外,也要留意冷卻後黏稠度會改變。
(本文摘自《出院安心照護一本通:把臺大醫院復健團隊帶回家》如何出版,臺大復健團隊、梁蕙雯、林瑛釗著)