修車師傅一年領49萬多的國泰金股息
媒體曾經報導一位住在高雄的修車師傅,經過多年的努力,在2014年終於持有175.2張國泰金(2882)的股票,當年領到股利現金25.7萬元,及配股8800股,加上有上的長興(1717)、永光(1711)、聯電(2303)、鴻海(2317)等,股利豐收。
由於一直看好國泰金(2882),他就把現金股利以及部分其他股票再次加碼下去,使得這檔股票的持股高達197張!以2020年配息2.5元計算,光是這一檔就有49萬多元的股息。
優質好股這樣找——先看公司體質,再等便宜價
要買優質的好股票,就要建立「自選名單」,把那些本質優良的股票列入觀察,平時多關注它們的新聞,等待便宜機會出現的時候買進。如果平時對它們漠不關心,即使機會來了你也不會有信心買進,或是買進後也抱不久。如果價格不夠便宜,那就先觀望,股價是會波動的,買進機會很多,不怕買不到。
萬一有些股票的便宜價真的一去不回頭,也沒關係,那就從「自選名單」找其他標的。目前的看盤軟體都有「自選股」功能,可以從20 檔標的開始建立,再慢慢增加到100 檔左右,這份名單可以彈性調整,不好的就淘汰掉,多幾檔、少幾檔都無所謂,重點是要經常關注它們,隨時都會有進場的機會。
從公司體質找出優質好股
哪些是優質好股票?可從公司體質方面先著手,之後再看價格,下面幾個方向可以列入考慮:
1. 每年穩定配息的定存股
如中保科(9917)、新保(9925)、三大電信公司、大台北(9908,瓦斯公司)。
2. 各產業中體質強健的龍頭股
如台積電(2330)、國泰金(2882)、統一(1216)、元大金(2885)、台泥(1101)、遠東新(1402)。
3. 因併購或其他原因的轉機股
因併購或因股市成交量爆增而獲利翻升的公司,如開發金(2883)。
4. 因升息而出現轉機的轉機股
由於先前世界各國降息與量化寬鬆(Quantitative easing,簡稱QE),我國利率也降到史上最低,例如銀行一年期定存利率從1%降為0.75%,下降幅度達到25%之多。但過低的利率與過多的貨幣,在2021 年已經造成美國消費者物價指數年增率大幅上升,全球各種原物料聯袂大漲,因此,夠敏銳的人已經嗅到升息的氣氛。
升息有利於銀行股及壽險股,對於銀行股可以提升存放款之間的利差,增加利潤;對於壽險股,則是因為壽險公司在高價時期賣的舊保單,售價比較便宜,當利率下降後會出現較多的利差損,一般情況下可以用買進利率相當的公債來避險,避免利差損的發生,但是持有公債的時間往往無法像保單一、二十年那麼長,所以利差損還是會發生。
但在調升利率後,舊保單與市場利率的差距縮小,利差損就會縮小,另一方面,在低利率時期賣出的新保單,在升息後可能會有利差益,可以抵銷一部份利差損,所以有利。此外,利率調升代表通貨緊縮結束,不動產會增值,而壽險公司通常都擁有很多不動產,是調升利息背後的受益者。
另外,在上市櫃股票中,有些公司擁有很多負債,所以並不喜歡升息,但對於擁有很多定存的公司來說,升息就是大利多,這些公司的業績本來就很好,當利率調升、利息收入增加,它們就會像吃了大補丸,紅光滿面。例如群益期(6024)、元大期(6023),它們擁有的客戶存入保證金達數百億,殯葬產業的龍巖(5530)也擁有「生前契約預收訂金」數百億,升息是很直接的利多。
.jpg)
5. 因證券交易成長而業績看好的轉機股
台股每日的成交金額從2014 年的750 億元,大爆發到2021年5 月的超過5,000 億元,是證券股業績大好的商機。
做生意都有個「損益兩平點」,超過損益兩平點以後,獲利將大幅增加,所以,證券股的股價很有潛力隨著交易量爆發而上漲。但證券業的賺錢能力也有優劣之分,即便股價有潛力,仍要挑選體質較好、業績較佳的公司,像是元大證(元大金的子公司)、統一證(2855)、群益證(6005)等,可以多加留意。
另外,金控公司底下也有證券子公司,如果這些證券子公司的業績表現好,母公司也會跟著受益,例如凱基證券的開發金控、永豐金證券的永豐金控、富邦證券的富邦金控,都是母以子貴的組合。
6.「小而美」的小型股
「小而美」是指股本小但本質好,這樣的公司為數還不少,例如水處理的鉅邁(8435)股本只有3.17 億元、健身器材製造商的祺驊(1593)股本僅3.52 億元、系統整合商的新鼎(5209)及保險經紀人公司台名(5878),股本都不到3 億元,比起台積電的股本2,593 億元、國泰金控股本1,316.92 億元,這些公司真的是「小而美」。
在籌碼有限的情況下,小型股如果有優越的績效,或是有利多題材,都容易引起主力、投信介入拉抬。曾有讀者分享他用53.9 萬元買進祺驊(1593),之後陸續賣出,在一年左右的時間就賺進了48 萬元,報酬率極好。但仍需提醒的是,要布局「小而美」股票,一樣應逢低買進,不要追高。
.jpg)
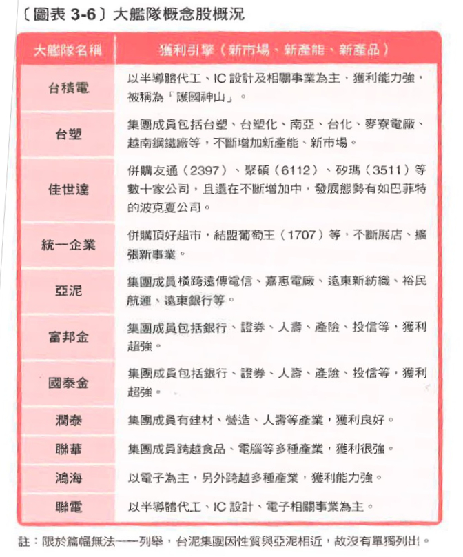
7. 成長股與大艦隊概念股
成長股是指盈餘成長率較高的公司,一般都會反映到股價上,例如台積電2020 年的成長率高達49.99%,股價就一飛衝天,來到六百多元;證券龍頭的元大金(2885),2020 年第1季的盈餘成長率高達129.66%,股價也相當漂亮。此外,台灣50(0050)2021 年6 月15 日時的淨值為141.67 元(還原已分配現金收益3.75 元),較去年同一日的淨值83.75 元,成長了68.16%,也是成長股。不過公司是否真的成長,只看一季並不夠,可以拉長觀察時間。
還有一種成長股,不是因為單一公司的盈餘成長,而是由一個母公司帶領一群子公司往前邁進,形成一支大艦隊,藉由集體作戰,來開拓新市場、新產能、新產品,幫助整個集團的營收及盈餘的成長。像是佳世達(2352)近年的發展,就像是巴菲特打造波克夏的精神,艦隊成員已經逐漸茁壯,母公司已有成長加速的跡象。
統一(1216)也是一支大艦隊概念的股票,旗下的統一超(2912)、統一中控等,本身就是業績卓越的公司,統一超商更展開海外布局,在菲律賓已有近3,000 家門市。大艦隊成員還有葡萄王(1707),統一持股占比雖只有8%,但葡萄王的產品可以加入統一的銷售系統,雙方皆有利;另一成員是統一持股占比40%的家樂福,在2020 年年底已收購全臺199 家頂好超市,及25 家頂級連鎖超市JASONS Market Place,艦隊規模再擴大。
.jpg)
8. 其他績優股
例如可寧衛(8422)、裕融(9941)、中租-KY(5871)、福興(9924)。
作者簡介_雪球股達人/溫國信
成功大學統計系畢業、臺灣大學商學系進修、經濟部「中小企業財務顧問師班」結業。
他的「價值投資法」是從研究較為困難的「公司價值」,轉換為研究「合理價」、「便宜價」,因為觀念清晰、計算簡單而大受歡迎。
本文摘自大是文化《獲利的引擎: 價值投資獨家公式加上168微笑曲線,播種便宜股、收割昂貴股,穩賺股利、大賺價差。》
.jpg)
※ 本網站及作者所提供資訊僅供參考,投資人應自行承擔投資風險及投資結果。