根據資料顯示,現代人大多有酵素攝取不足的情形。因攝取太多零酵素的加熱食品,以及會阻礙酵素運作的加工食品,造成現代人的體內酵素嚴重不足。
這種情形比想像的嚴重,現在的日本,罹患過敏性皮膚炎、花粉症、氣喘、風濕症等過敏症狀,或是癌症、腦梗塞、心臟病、糖尿病等現代文明病的人有增加的趨勢。
除了這些疾病外,老化及肥胖也是酵素不足所引起的。
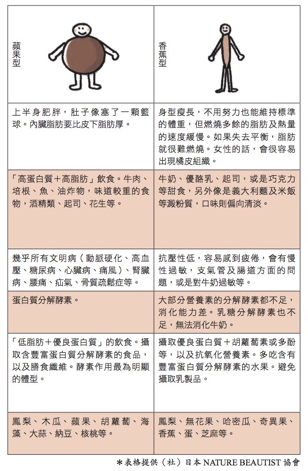
從體型及身體特徵可以知道酵素是否不足。下一頁將做詳細的介紹,請務必檢測一 下。
雖然只是概略的檢測,但會針對不同類型的人提出具體飲食方法,以及要吃什麼樣的食物,所以應該能夠參考。

酵素攝取程度的不同,體型也會如此不同!?



(本文摘自《不生病的關鍵祕密:酵素》,新自然主義,鶴見隆史著)
